Kura Oncology与Kyowa Kirin宣布,美国FDA已完全批准Komzifti(ziftomenib),用于治疗复发或难治性(R/R)急性髓系白血病(AML)患者,这些成人患者携带敏感NPM1突变,且无合适替代治疗方案。根据新闻稿,Komzifti是获批用于治疗R/R NPM1突变型(NPM1-m)AML的首个每日一次口服menin抑制剂。
Fondazione Telethon今日宣布,欧洲药品管理局(EMA)人用药品委员会(CHMP)已建议在欧盟(EU)批准基因疗法Waskyra(etuvetidigene autotemcel)上市,用于治疗6个月及以上、携带WAS基因突变的Wiskott-Aldrich综合征(WAS)患者。Waskyra适用于那些适合进行造血干细胞移植(HSCT),但无法找到合适供体的患者。Fondazione Telethon也在今年3月向美国FDA递交该疗法的上市申请。EMA的新闻稿指出,这是用以治疗Wiskott-Aldrich综合征患者的潜在首款基因疗法。
2025年11月7日,暨南大学罗钧洪,挪威奥斯陆大学和阿克舒斯大学Evandro Fei Fang和葡萄牙米尼奥大学Joana Margarida Silva共同通讯在Science Advances 在线发表题为“NAD+ reverses Alzheimer’s neurological deficits via regulating differential alternative RNA splicing of EVA1C”的研究论文。该研究显示,NAD+可通过一种关键蛋白EVA1C(上皮V样抗原1同源蛋白C)纠正多基因的选择性剪接异常,该蛋白参与神经元发育及功能活动。
2025年11月6日,哈尔滨医科大学郝大鹏,邰升和郑桐森共同通讯在Journal of Hepatology 在线发表题为“An etiology-stratified single-cell atlas identifies FABP4 as a prognostic marker for MASLD-related HCC”的研究论文。该研究比较了不同病因HCC患者的预后,发现HBV+MASLD+ HCC患者在免疫治疗后表现出最佳的临床结局。与MASLD- HCC相比,MASLD+ HCC显示出CD8+ T细胞浸润增加和巨噬细胞丰度降低。在HBV+ HCC中,肿瘤反应性及肿瘤特异性T细胞评分、耗竭标志物表达以及M1型巨噬细胞特征均显著高于HBV- 病例。
2025年11月12日,海军军医大学赵东宝团队在Lancet(IF=88.5)在线发表题为“Efficacy and safety of allogeneic CD19 CAR NK-cell therapy in systemic lupus erythematosus: a case series in China”的研究论文,该研究评估了复发或难治性系统性红斑狼疮(SLE)患者接受同种异体CD19 CAR自然杀伤(NK)细胞治疗的安全性、耐受性和疗效。这项研究表明,同种异体CAR NK细胞疗法是治疗自身免疫性疾病的一种有效选择,并表明这种疗法可能解决目前自体CAR T细胞疗法的局限性,包括生产规模和时间、获取途径、安全性和成本。
UroGen Pharma宣布其在研疗法UGN-103(丝裂霉素)膀胱内注入溶液在进行中的3期UTOPIA试验取得积极的初步结果。分析显示,UGN-103用于治疗复发性低级别中等风险非肌层浸润性膀胱癌(LG-IR-NMIBC)患者时,三个月完全缓解(CR)率近80%。此外,公司同时宣布,美国FDA同意UTOPIA试验中的完全缓解和缓解持续性结果可支持UGN-103用于复发性LG-IR-NMIBC的新药申请(NDA)提交。UroGen预计在2026年递交UGN-103的NDA。
A2 Biotherapeutics公布其在研CAR-T疗法A2B694在EVEREST-2研究中的安全性及早期疗效数据。分析显示,一位接受A2B694治疗的非小细胞肺癌(NSCLC)患者,在接受输注后第90天达到完全缓解(CR),并在第180天经中央评估得到确认。在实体瘤CAR-T治疗研究中,完全缓解案例极为罕见。根据新闻稿,这是首例肺癌患者在接受CAR-T疗法治疗后获得CR的报告。
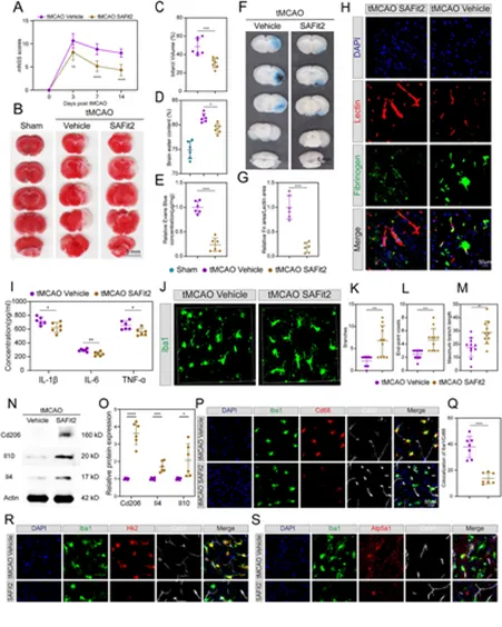
2025年11月3日,上海大学呼庆勋团队在Nature Communications(IF=15.7)在线发表题为“Elevating cytosolic NADPH metabolism in endothelial cells ameliorates vascular aging”。使用遗传编码的荧光探针,研究发现在EC衰老期间,细胞质而不是线粒体的NADPH水平增加。葡萄糖-6-磷酸脱氢酶(G6PD)的上调可进一步提高EC衰老期间的胞质NADPH水平。抑制C385处的G6PDS-亚硝基化可增强G6PD活性。
2025年11月7日,四川大学杨家印、石毓君及吕涛共同通讯在Signal Transduction and Targeted Therapy 在线发表题为“KAT2A-driven succinylation of SRSF11 enforces spliceosome-mediated RAD52 splicing to promote homologous recombination and radioresistance in hepatocellular carcinoma”的研究论文,该研究系统地证明了剪接因子SRSF11在HCC进展中发生了功能性的琥珀酰化。在机制上,赖氨酸乙酰转移酶2A (KAT2A)直接与SRSF11相互作用,催化其在赖氨酸419位点(K419)的琥珀酰化,从而增强体外和体内肝癌模型的DNA损伤修复能力。
2025年11月3日,南华大学吴旭、刘文捷、首都医科大学基础医学院张须龙共同通讯在Advanced Science(IF=14.1)在线发表题为“Type II Alveolar Epithelial Cells Promote Sepsis-Induced Immunosuppression in Alveolar Macrophages via Exosomal lncRNA Rmrp Release”的研究论文,研究发现盲肠结扎穿孔(CLP)脓毒症模型中,Ⅱ 型肺泡上皮细胞(AEC-Ⅱs)来源的外泌体携带线粒体 RNA 加工内切核酸酶(Rmrp)的 RNA 成分,会导致肺泡巨噬细胞出现糖酵解缺陷和免疫耐受。在AEC-II或AM中靶向消耗Rmrp可缓解CLP后48小时铜绿假单胞菌感染引起的SII和继发性肺炎。机制上,Rmrp与RNA结合蛋白锌指蛋白36(ZFP36)相互作用并抑制泛素化和降解。这导致ZFP36上调,随后通过与3'非翻译区中富含AU的元件结合,加速6-磷酸果糖-2-激酶/果糖-2,6-双磷酸酶3(Pfkfb3)mRNA的衰变。Pfkfb3 mRNA的降解导致糖酵解受损并抑制脓毒症后AM的免疫反应。此外,研究发现外泌体Rmrp水平与AM免疫耐受和脓毒症患者的预后相关。这些发现凸显了AEC-II衍生的外泌体Rmrp在SII和继发性肺炎发病机制中的关键作用。该研究表明,外泌体Rmrp可以作为临床环境中预测和管理SII的生物标志物。
2025年10月29日,美国俄亥俄州立大学(The Ohio State University)Stanley Ching-Cheng Huang教授团队在Nature Immunology发表题为Cancer suppresses mitochondrial chaperone activity in macrophages to drive immune evasion的最新研究成果,首次揭示了肿瘤如何通过抑制巨噬细胞线粒体分子伴侣的活性,从代谢与表观遗传两方面共同推动免疫抑制,从而实现免疫逃逸。这一发现为改善肿瘤免疫治疗效果提供了全新思路。
近日,来自美国宾夕法尼亚州立大学的Santhosh Girirajan课题组在Cell上发表了研究论文Genetic modifiers and ascertainment drive variable expressivity of complex disorders。在本研究中,作者综合分析了数千名携带不同原始变异个体的表型与基因组数据,揭示变异与表型的关系取决于主要与次要变异的组合及取样背景。
2025年10月29日,同济大学刘占举及浙江大学李雪共同通讯在Cellular & Molecular Immunology 在线发表题为“YDJC restrains Th1 cell differentiation by blocking SREBP2-mediated cholesterol biosynthesis to alleviate mucosal inflammation in inflammatory bowel disease”的研究论文,该研究证明了YDJC在炎症粘膜中表达下调,特别是在IBD患者的CD4+ T细胞中,YDJC缺乏促进CD4+ T细胞增殖和Th1细胞分化,从而加重了小鼠的急慢性结肠炎。
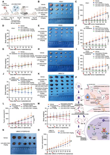
2025年10月30日,兰州大学第二医院王志平、兰州大学药学院刘映前共同通讯在Advanced Science(IF=14.1)在线发表题为“A Novel FGFR3-Targeting Antibody-Drug Conjugate Induces Tumor Cell Apoptosis through the cGAS–STING Pathway in Bladder Cancer”。在这项研究中,7-乙基-9-氟氨皮素(A2)是一种喜树碱衍生物,它在细胞模型、患者来源的类器官(PDO)和细胞系来源的异种移植物/患者来源的异种移植(CDX/PDX)模型中表现出有效的肿瘤抑制作用。
2025年10月25日,上海交通大学阮洪江、范存义及Li Juehong共同通讯在Bone Research 在线发表题为“Pak4-mediated crosstalk between necroptotic macrophages and tendon stem/progenitor cells contributes to traumatic heterotopic ossification formation”的研究论文,该研究通过小鼠体内烧伤/肌腱切断模型和体外肌腱干/祖细胞(TSPCs)成骨分化模型,结合转基因敲除、基因敲除、转录组和蛋白质组测序、质谱、共免疫沉淀等技术,揭示了一种新的p21活化激酶4 (Pak4)介导的窜扰,其中坏死巨噬细胞通过减少脂肪酸β-氧化(FAO)激发TSPCs。在HO形成过程中促进异常成骨分化。与WT小鼠相比,Mlkl敲除(C57BL/6JGpt-Mlklem1Cd1679/Gpt)阻断坏死性凋亡可显著降低HO。
中国医药大学(中国台湾)癌症生物学与精准治疗中心的 Mien-Chie Hung(洪明奇)领衔展开了系统研究。他们的成果以题为 MTAP deficiency confers resistance to cytosolic nucleic acid sensing and STING agonists 发表于Science(2025年10月9日)。研究团队综合运用了生物信息学分析、同源细胞模型、代谢检测、表观修饰验证、蛋白稳态调控及动物实验等多层次手段,逐步揭示了MTAP缺失引发的代谢-表观-免疫交叉机制,为临床免疫治疗领域提供了重要的分子机制解释与潜在干预策略。
拜耳(Bayer)宣布,美国FDA已批准Lynkuet(elinzanetant)胶囊上市,用于治疗与绝经相关的中度至重度潮热(即血管舒缩症状,VMS)症状。根据新闻稿,Lynkuet是首款获批准用于治疗中度至重度潮热的的双重神经激肽(NK)受体拮抗剂。
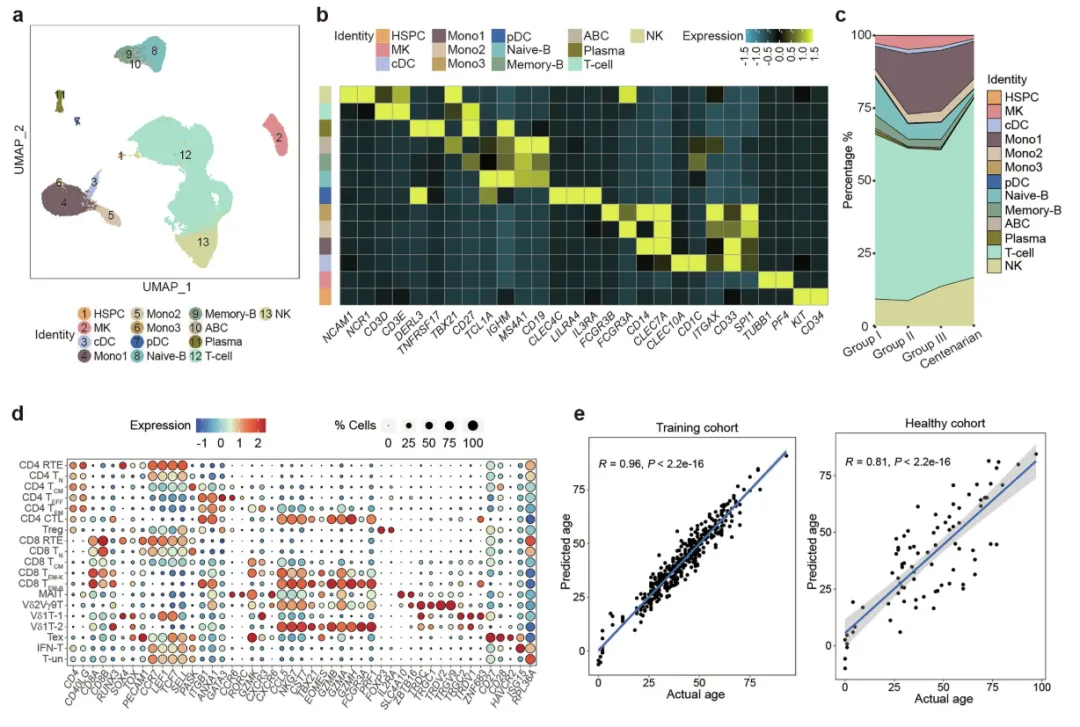
2025年10月24日,四川大学胡洪波、张惠媛、胡佳及陆军军医大学吴玉章共同通讯在Nature Aging(IF=19.4)在线发表题为“Single-cell analysis of human thymus and peripheral blood unveils the dynamics of T cell development and aging”的研究论文,该研究通过对从婴幼儿到百岁老人的胸腺和外周血样本进行大规模单细胞多组学测序,构建了详尽的人类免疫衰老图谱。在胸腺中,研究人员发现衰老降低了早期胸腺祖细胞的T谱系潜力,但增加了先天淋巴细胞谱系潜力。老化的胸腺富含成熟的T细胞,具有低 SOX4表达和炎症特征,但胸腺上皮细胞和组织限制性抗原表达耗尽。在外围,确定了T细胞衰老的转录特征,并建立了基于幼稚T细胞的免疫年龄预测模型。此外,将CD38确定为近期胸腺移民的标志物。最后,单细胞T细胞受体(TCR)库测序确定了记忆/效应T细胞内TCR库多样性的变化,并在衰老过程中扩增了病毒特异性T细胞。总的来说,该研究提供了对人类胸腺退化和外周T细胞衰老的见解,并可以为恢复受损T细胞免疫的策略提供信息。
2025年10月22日,中国医学科学院苏州系统医学研究所马烽、江苏省碳基功能材料与器件高技术重点实验室Yin Lichen共同通讯在Cell Reports上在线发表题为“Nuclear U1 snRNA facilitates the dimerization of hnRNPA2B1 to enhance anti-DNA viral innate immunity”的研究论文。研究表明在DNA病毒HSV-1感染期间,七个U1基因和成熟的U1snRNA在核质中上调。U1的过表达在体外和体内促进了针对HSV-1感染的抗病毒免疫,而通过口服递送siRNA敲低U1会减弱小鼠的抗DNA病毒反应。
2025年10月22日,四川大学巩长旸、复旦大学罗资超及新加坡国立大学刘小钢共同通讯在Nature Biomedical Engineering(IF=26.6)在线发表题为“A HO-1 gene knockout using a NanoCRISPR scaffold suppresses metastasis in mouse models”的研究论文,该研究报道了一种基于血红素加氧酶-1 (HO-1)的基因编辑的可遗传纳米平台的发展。
