鉴于越来越多的人认识到过度心肌纤维化对心肌缺血再灌注损伤(I/R)后病理重塑的有害影响,靶向心肌纤维化的调节可能具有保护和治疗优势。然而,针对心肌纤维化的有效临床干预和治疗仍然有限。作为一种很有前景的嵌合抗原受体(CAR)细胞疗法,CAR-巨噬细胞(CAR-Ms)能否用于治疗I/R尚不清楚。
2024年10月28日,中国科学院动物研究所宋默识、浙江大学张进共同通讯在Circulation Research(IF=16.5)杂志在线发表了题为“CAR-Macrophage Therapy Alleviates Myocardial Ischemia-Reperfusion Injury”的研究论文,该研究首次报道了靶向嵌合抗原受体巨噬细胞(CAR-Ms)疗法在治疗心肌缺血再灌注损伤中的应用潜力。
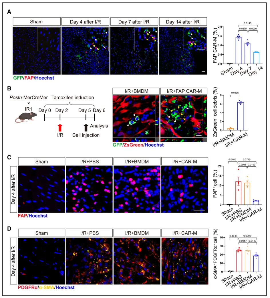
早在I/R后3天,活化的心脏成纤维细胞中FAP就显著上调。在证明了它们吞噬过表达FAP的成纤维细胞的能力后,在I/R后3天静脉给药FAP CAR-Ms,发现FAP CAR-Ms显著改善了I/R后小鼠的心功能,减少了心肌纤维化。I/R后2周,心脏或其他器官未检测到与FAP CAR-Ms相关的毒性。最后,研究发现FAP CAR-Ms对I/R具有长期的心脏保护作用。该研究证明了FAP CAR-Ms在缓解心肌I/R方面的治疗潜力,并可能为包括纤维化表型在内的一系列心脏病的治疗开辟新的途径。
心肌缺血再灌注损伤(I/R)广泛应用于缺血性心脏病的治疗,目前治疗方案有限。I/R后常见的病理改变是心肌纤维化,即心肌间质中活化的成纤维细胞分泌的细胞外基质过度沉积。心肌过度纤维化改变心脏结构,使心功能恶化,在I/R后心力衰竭的发生发展中起着至关重要的作用。尽管各种旨在抑制成纤维因子活性、促进胶原纤维降解、基因消除心脏成纤维细胞和改善心肌微循环的措施正在不断发展,但针对心肌纤维化的有效临床干预在I/R治疗中仍然有限。
FAP(fibroblast活化蛋白)是一种细胞表面蛋白酶,在包括I/R在内的各种心脏病中由活化的成纤维细胞高度表达。FAP靶向的嵌合抗原受体(CAR)-T细胞已被证明可以根除肿瘤基质和高血压心肌损伤小鼠模型中活化的病理性成纤维细胞。尽管利用CAR技术的过继细胞疗法在各种疾病中取得了重大进展和广泛应用,但CAR技术在I/R损伤的治疗中尚未进行探索或测试。同时,CAR-T细胞疗法在自体和异体环境中仍有一些局限性需要克服,如实用性和毒性问题,因此,替代CAR-T细胞疗法正在开发中。

FAP CAR-Ms浸润心肌,减少I/R后活化成纤维细胞的数量(图源自Circulation Research)
另一种选择是先天免疫巨噬细胞,其基因操作已被证明可以减少I/R后的心肌纤维化和改善心功能,因此有望为I/R提供新的治疗策略。巨噬细胞赋予的先天免疫,它们清除凋亡/坏死细胞的能力,以及它们调节局部微环境的能力,再加上它们诱导细胞因子释放综合征的风险降低,与CAR-T细胞相比,它们具有更大的异体利用潜力,使嵌合抗原受体巨噬细胞(CAR-Ms)成为治疗心肌I/R的理想细胞疗法。
在这里,研究人员评估了靶向FAP的CAR-Ms (FAP CAR-Ms)是否可以缓解心肌I/R。在体外,CAR-Ms能够吞没过表达FAP的成纤维细胞,并且在I/R后3天给予小鼠,它们可以改善心功能并减少心肌纤维化。此外,我们检测到FAP CAR-Ms在细胞转移后1天至I/R后2周浸润心肌,减少了活化的成纤维细胞数量。在心脏或其他器官中未检测到与FAP CAR-Ms相关的毒性。FAP CAR-Ms在I/R后具有长期的心脏保护作用。综上所述,该研究提出了一种利用基因工程巨噬细胞减轻I/R的创新方法,展示了FAP CAR-Ms在治疗I/R方面的治疗潜力,也为使用它们治疗以纤维化表现为特征的多种心脏病铺平了道路。
原文链接:https://www.ahajournals.org/doi/10.1161/CIRCRESAHA.124.325212
