小胶质细胞在缺血性脑卒中后血脑屏障(BBB)渗漏及新生血管形成过程中的作用尚未明确。
2025年12月8日,华中科技大学胡波、Bi Rentang共同通讯在Advanced Science(IF=14.1)在线发表题为“Microglial Fkbp5 Impairs Post-Stroke Vascular Integrity and Regeneration by Promoting Yap1-Mediated Glycolysis and Oxidative Phosphorylation”的研究论文。本研究鉴定出一种卒中后血管周围小胶质细胞龛,其特征为 M2 型标志物低表达,同时糖酵解、氧化磷酸化(OXPHOS)及吞噬活性水平升高,这类细胞被命名为卒中激活型血管相关小胶质细胞(stroke-VAM)。研究发现,FKBP5 蛋白可通过卒中激活型血管相关小胶质细胞发挥核心调控作用,驱动血脑屏障破坏并阻碍新生血管形成。
对Cx3cr1Cre Fkbp5flox/flox(Fkbp5 条件性敲除)小鼠患侧大脑半球的单细胞核 RNA 测序(snRNA-seq)分析显示,卒中激活型血管相关小胶质细胞与内皮细胞间的相互作用显著增强,进而调控维持血脑屏障完整性及促进新生血管形成的相关信号通路。缺血性损伤后,Fkbp5 条件性敲除小鼠的小胶质细胞呈现 M2 型标志物高表达特征,且糖酵解、氧化磷酸化及吞噬活性水平降低,最终使血脑屏障渗漏减少、血管新生能力增强。机制研究层面,无偏性单细胞核 RNA 测序分析表明,Fkbp5 条件性敲除小鼠的卒中激活型血管相关小胶质细胞中Hippo 信号通路发生显著改变。具体而言,FKBP5 蛋白可抑制 YAP1 蛋白磷酸化,促进其向细胞核内转运。综上,本研究揭示了血管周围小胶质细胞龛在脑血管结构破坏与再生修复过程中的双重作用机制,为急性缺血性脑卒中的治疗提供了新的潜在靶点。
急性缺血性卒中(AIS)是全球导致死亡和成人残疾的主要原因之一,目前的临床干预仅限于溶栓和机械性血栓切除术。由于治疗时间窗口较窄,这些疗法仅惠及AIS患者的5%至10%。脑血流突然停止会破坏离子平衡,并在中风后几分钟内引发大量细胞死亡。随后出现剧烈的血脑屏障(BBB)破坏和免疫细胞过度渗出,导致AIS亚急性期出现血管性水肿和炎症。BBB完整性的丧失由免疫细胞严格调控,其特征是紧密连接(TJs)减少和内皮细胞(EC)合胞体的丧失。这种BBB完整性丧失在AIS中起着不利作用,促使大量水分、血液成分和外周免疫细胞涌入大脑实质。血管新生始于内皮细胞的增殖与迁移,该过程最早可在卒中后12—24小时启动,随后依次发生管腔形成、细胞外基质重建及血脑屏障紧密连接的建立,整个阶段可持续至卒中发病后21 天。免疫细胞与内皮细胞之间密切的细胞间相互作用及配体- 受体信号传递,对血管的形成与成熟具有重要调控作用。因此,阐明调控血脑屏障完整性丧失与脑血管重建的炎症机制,是当前极具价值的研究方向,有望为临床发掘潜在治疗靶点。小胶质细胞是中枢神经系统的固有免疫细胞,能够持续监测脑实质微环境。卒中发生数分钟内,小胶质细胞即可被激活,形态转变为阿米巴样,细胞体增大、突起变粗短。目前关于小胶质细胞在血脑屏障完整性及新生血管形成中作用的研究结论尚存争议。但近期研究显示,出生后敲除小胶质细胞并不会对血脑屏障的完整性产生影响。此外,多项研究证据表明,在视网膜血管新生微环境及胶质瘤组织中,小胶质细胞具有促血管新生的作用。与视网膜病变中的研究结果一致,小胶质细胞可通过分泌血管生成相关分子,促进卒中后的血管新生与脑血管重建。然而,另有研究指出,缺血再灌注(I/R)损伤诱导的M1 型小胶质细胞极化,可通过腺苷酸活化蛋白激酶(AMPK)信号通路抑制内皮细胞的血管生成活性。上述研究结论的分歧,可能源于缺血性脑卒中后小胶质细胞存在高度异质性的重编程亚型。传统的M1/M2 型二分法过于简化,难以全面阐释小胶质细胞在缺血性脑卒中后调控血脑屏障破坏与新生血管形成的具体机制。因此,从单细胞层面深入探究小胶质细胞的多潜能重编程模式至关重要。

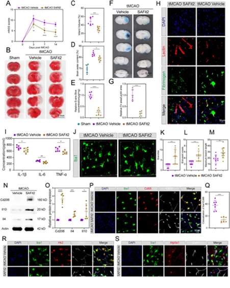
SAFit2对Fkbp5的药理抑制通过抑制中风-VAM改善了中风预后(摘自Advanced Science)
本研究中鉴定出一种卒中后血管周围小胶质细胞微环境,其特征为 M2 型标志物低表达,同时糖酵解、氧化磷酸化(OXPHOS)及吞噬活性水平升高,该微环境中的细胞被命名为卒中激活型血管相关小胶质细胞(stroke-VAM)。此外,研究证实FKBP5蛋白是通过卒中激活型血管相关小胶质细胞调控血脑屏障破坏及新生血管形成障碍的关键分子。借助转基因小鼠模型、单细胞核RNA 测序(snRNA-seq)、流式细胞术及海马细胞能量代谢分析技术。研究发现,阻断FKBP5 介导的卒中激活型血管相关小胶质细胞功能,可显著促进缺血性脑卒中后的血脑屏障修复及血管新生。本研究结果为揭示血管周围小胶质细胞微环境在脑血管破坏与再生修复中的作用提供了全新视角,有望为急性缺血性脑卒中的治疗开辟新路径。
原文链接:https://doi.org/10.1002/advs.202512499
