皮肤是金黄色葡萄球菌感染最常见的部位,它可以通过逃避宿主防御导致各种疾病,包括侵袭性和危及生命的感染。然而,对于促进皮肤中金黄色葡萄球菌先天免疫逃避的宿主因素知之甚少。
2024年3月26日,复旦大学何睿及李华斌共同通讯在Cellular & Molecular Immunology(IF=24)在线发表题为“The chemerin-CMKLR1 axis in keratinocytes impairs innate host defense against cutaneous Staphylococcus aureus infection”的研究论文,该研究发现角化细胞中的趋化素-CMKLR1轴损害先天宿主对皮肤金黄色葡萄球菌感染的防御。在皮肤感染的小鼠模型中,金黄色葡萄球菌,而趋化素过表达,模仿肥胖个体的高水平趋化素,加剧金黄色葡萄球菌皮肤感染。
在机制上,发现表达CMKLR1的角质形成细胞是趋化素抑制金黄色葡萄球菌诱导的IL-33表达的主要靶点,导致皮肤中性粒细胞和细菌清除受损。CMKLR1信号通过抑制小鼠角质形成细胞中Akt的激活,特异性抑制金黄色葡萄球菌细胞壁成分诱导的IL-33表达,而非分泌蛋白。因此,该研究表明,趋化素/ CMKLR1轴的免疫调节作用介导了金黄色葡萄球菌在体内的先天免疫逃逸,并可能增加肥胖个体对金黄色葡萄球菌感染的易感性。
金黄色葡萄球菌是一种革兰氏阳性细菌,经常定植于人体皮肤和粘膜,引起广泛的社区和医院获得性细菌感染。由于出现了高毒力的耐抗生素菌株,如耐甲氧西林金黄色葡萄球菌(MRSA),这些感染已成为严重的公共卫生问题。此外,社区相关性MRSA可导致健康人皮肤感染,并可通过血液传播,逃避宿主免疫防御,导致肺炎、骨髓炎、菌血症等侵袭性感染,危及生命。因此,确定调节针对金黄色葡萄球菌的保护性免疫反应的因素对于开发针对这些感染的有效免疫疗法和疫苗接种策略至关重要。
中性粒细胞在宿主对金黄色葡萄球菌的防御中起重要作用。由于嗜中性粒细胞减少或中性粒细胞功能受损的个体易感染金黄色葡萄球菌。皮肤金黄色葡萄球菌感染的标志是中性粒细胞脓肿的形成,这是细菌清除所必需的。细胞因子和趋化因子信号通过调节中性粒细胞的募集和激活参与皮肤金黄色葡萄球菌感染的控制。例如,皮肤金黄色葡萄球菌感染诱导髓系细胞产生IL-1β,主要通过上皮γδT细胞促进IL-17的产生;然后,这种变化促进了重要的中性粒细胞趋化因子CXCL1/2的产生,最终通过CXCR2介导中性粒细胞的募集和随后的细菌清除。
其他IL-1家族成员,如IL-1α和IL-36α,已被证明在金黄色葡萄球菌皮肤感染期间介导中性粒细胞募集。虽然IL-33是一种众所周知的上皮源性细胞因子,参与过敏性2型免疫,但新出现的数据表明,IL-33主要通过增加感染部位的中性粒细胞浸润,在宿主防御包括金黄色葡萄球菌在内的不同类型病原体中发挥重要作用。有趣的是,IL-33对于表皮金黄色葡萄球菌暴露引起的特应性皮炎样皮肤炎症是不可缺少的,但对皮肤金黄色葡萄球菌感染具有保护作用,与中性粒细胞脓肿有关。然而,在皮肤金黄色葡萄球菌感染过程中调节IL-33表达的因素尚不清楚。

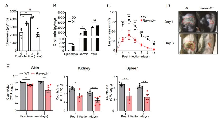
![]()
趋化素缺乏增加了对皮肤金黄色葡萄球菌感染的控制(图源自Cellular & Molecular Immunology )
趋化素是一种无活性的前体,需要对其C端进行蛋白水解裂解才能产生不同的活性形式。有趣的是,除了炎症过程中释放的宿主蛋白酶外,金黄色葡萄球菌分泌的半胱氨酸蛋白酶葡萄球菌蛋白酶B也被鉴定为人趋化素的激活剂。在金黄色葡萄球菌浅表皮肤感染的小鼠模型中,角化细胞来源的抗菌肽而不是中性粒细胞对细菌杀灭至关重要,趋化素缺乏增加了皮肤表面的细菌负荷。趋化素/CMKLR1轴在组织炎症中具有免疫调节作用。例如,趋化素/CMKLR1轴通过调节局部组织微环境中细胞因子和趋化因子的表达来控制组织中性粒细胞浸润,从而在一定条件下防止过度的病理性炎症。这些发现提示趋化素/CMKLR1轴的免疫调节作用可能干扰中性粒细胞介导的宿主对皮肤金黄色葡萄球菌的防御。因此,确定趋化素通过直接杀死细菌及其通过CMKLR1对宿主防御皮肤金黄色葡萄球菌感染的免疫调节作用的相对贡献是很重要的。
该研究使用了一个完善的皮内金黄色葡萄球菌皮肤感染模型,揭示了趋化素/CMKLR1轴通过限制角质细胞IL-33的产生,随后皮肤中性粒细胞的募集来促进金黄色葡萄球菌先天免疫逃避的作用。该研究揭示了趋化素-CMKLR1轴通过抑制角质形成细胞和皮肤嗜中性粒细胞的报警蛋白IL-33的表达,促进皮肤金黄色葡萄球菌先天免疫逃避的未被认识的作用,导致皮肤感染的控制受损。该研究研具有重要的临床意义,因为它们表明CMKLR1激动剂可能增加皮肤金黄色球菌感染的风险。
原文链接:https://www.nature.com/articles/s41423-024-01152-y
