巨噬细胞可能获得修复表型,支持组织修复和重塑,以响应组织损伤。然而,支撑这一过程的代谢需求尚不完全清楚。
2024年8月23日,南京大学沈萍萍团队在Nature Communications 在线发表题为“Lipid synthesis, triggered by PPARγ T166 dephosphorylation, sustains reparative function of macrophages during tissue repair”的研究论文,该研究确定了PPARγ t166调节的脂质生物合成是满足巨噬细胞激活和功能合成代谢需求的重要途径,并为组织修复的潜在治疗靶点提供了理论依据。
研究发现PPARγ的翻译后修饰(PTM)调节脂质合成,以响应伤口微环境线索,代谢重接线协调修复巨噬细胞的功能。在受损组织中,修复信号导致巨噬细胞PPARγ苏氨酸166 (T166)磷酸化降低,这导致部分激活的PPARγ转录程序,包括与脂质合成相关基因调节区域的结合活性增加,从而增加脂肪生成。积累的脂质作为信号分子,触发STAT3介导的生长因子表达,并支持磷脂的合成,以扩大内质网(ER),这是蛋白质分泌所必需的。遗传或药理抑制PPARγ T166磷酸化可促进巨噬细胞的修复功能,促进组织再生。
损伤后组织完整性和稳态的恢复是一个复杂的生物学过程,其过程分为以下几个阶段:炎症、组织形成和成熟。在所有细胞类型中,巨噬细胞通过响应局部组织微环境信号迅速采取不同的激活状态,在支持伤口修复的各个阶段发挥关键作用。当损伤发生时,巨噬细胞极化为典型的活化表型,并表现出促炎功能,如吞噬、抗原呈递和促炎细胞因子的产生。当创面愈合反应得到良好组织和控制时,巨噬细胞转向一种通过释放抗炎细胞因子来抑制炎症的解决表型。尽管早期研究巨噬细胞对伤口修复的贡献主要集中在它们作为免疫细胞的作用上,但现在清楚的是,巨噬细胞不仅在炎症控制中表现出更复杂的作用,而且在组织再生机制中也表现出更复杂的作用。巨噬细胞是生长因子的重要来源,包括血小板衍生生长因子(PDGF)、转化生长因子-β1 (TGF-β1)和血管内皮生长因子(VEGF),它们通过促进细胞增殖和血管发育诱导再上皮化和新生血管。巨噬细胞耗竭导致损伤后的修复和再生效率降低。然而,驱动和维持巨噬细胞修复表型的精确分子机制仍然知之甚少。
越来越多的人认识到细胞代谢谱与巨噬细胞激活和功能的平衡有关。不同激活状态的巨噬细胞表现出不同的代谢程序来响应激活以满足其生物能量需求。此外,代谢中间体可以作为信号分子促进巨噬细胞的极化。例如,脂多糖(LPS)在经典活化的巨噬细胞中强烈诱导糖酵解以满足能量需求。此外,这一过程增加琥珀酸盐水平,从而阻断缺氧诱导因子-1α (HIF-1α)的降解,维持促炎表型。然而,巨噬细胞在修复期的代谢需求尚不清楚。对促进巨噬细胞活化的代谢程序的研究主要集中在分解代谢途径上,如糖酵解和氧化磷酸化(OXPHOS),而合成代谢过程,包括脂质、氨基酸和核苷酸的合成,对免疫细胞的增殖和细胞因子的产生也是必不可少的。修复因子的产生和分泌对巨噬细胞的修复功能至关重要。巨噬细胞的合成代谢过程有待进一步研究。

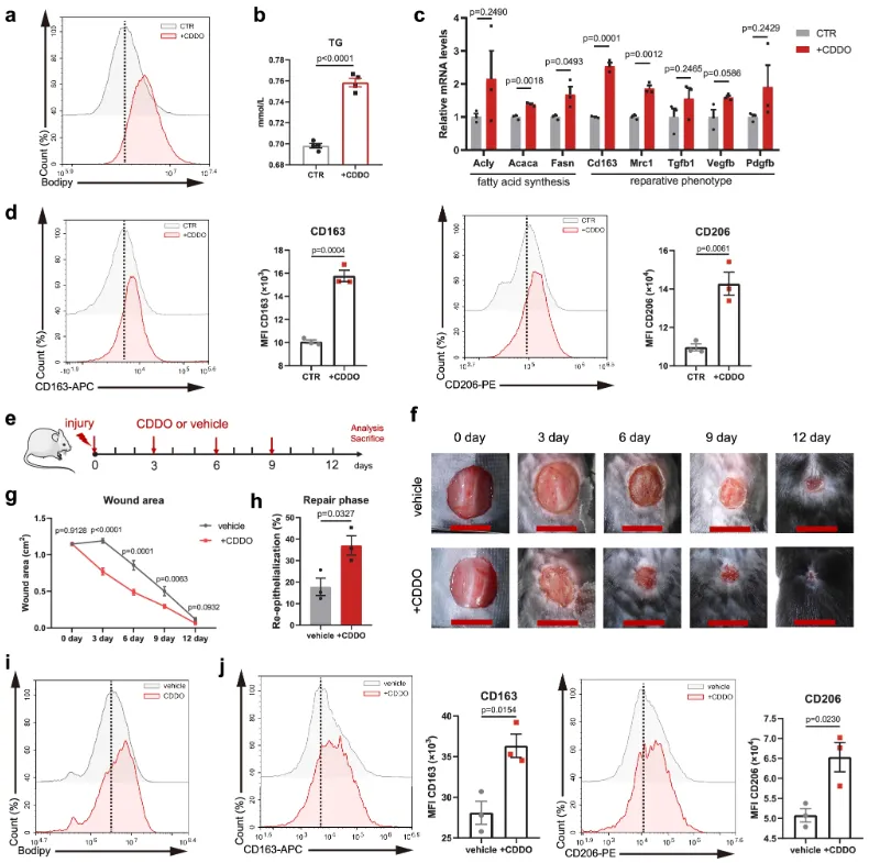
CDDO促进小鼠全层切除伤口愈合(图源自Nature Communications )
为了确定损伤相关巨噬细胞中细胞代谢与特异性修复效应功能之间的功能相互作用,研究从转录和功能水平对这些巨噬细胞进行了综合分析。单细胞转录组图谱显示,在9种组织损伤模型中,愈合信号刺激后脂肪酸合成(FAS)活性持续增强。这种代谢重编程是由PPARγ T166(对应于PPARγ1中的T136位点)磷酸化精确调节的。细胞内脂肪酸诱导STAT3介导的生长因子表达,并支持内质网的扩张,这是修复蛋白分泌所必需的。遗传和药理抑制PPARγ T166磷酸化可显著改善体内组织修复和体外原代真皮成纤维细胞(DF)的迁移。总之,研究结果确定了PPARγ在修复性巨噬细胞中的功能和机制,并为治疗性调节巨噬细胞极化以促进伤口修复开辟了途径。
参考消息:https://www.nature.com/articles/s41467-024-51736-5#Sec1
